黔东南君柏网络文化传播有限公司-凯里人论坛— 黔东南最聚人气互动交流社区

搜索

[【微信新闻】] @黔东南考生 省考本周六开考,这几点须注意!

[复制链接]
发表于 2023-2-22 14:25 | 显示全部楼层 |阅读模式

参加黔东南州2023年公开招录公务员笔试的考生,考试将在2023年2月25日、26日举行,为了确保您顺利参加考试,特提醒您注意以下事项:


一、请您在规定时间内(2月20日9:00至2月23日17:00期间)打印准考证,认真检查准考证信息是否完整,若发现信息不完整请及时重新打印。请认真查看准考证上的考试时间、考点名称、考点地址和《考场规则》,特别注意:


一)请务必提前自行准备好2B铅笔、黑色字迹的钢笔(签字笔或圆珠笔)、橡皮等考试文具。


(二)严禁将手机、计算器、智能手表、智能手环、蓝牙耳机等各种电子、通信、计算、存储或其他有关设备带至座位。


(三)开考前30分钟,凭准考证和有效居民身份证原件进入考场,进入考场时请认真核对考点、考场和座位号。开考30分钟后,不得入场。考试期间不得提前交卷、退场。


二、除考试公务车辆,社会车辆不得进入考点。请您不要自行驾车前往考点;接送考生车辆,请在距离考点大门一定位置处即停即走,避免造成交通拥堵。


三、建议您提前了解乘车线路查看考点地址,特别是凯里学院、黔东南民族职业技术学院、黔东南广播电视大学、黔东南技师学院(黔东南州工业学校)、凯里实验高级中学、凯里一中、凯里三中、凯里一职校8个距离市区较远或交通不便的考点,建议您提前一天熟悉考点,结合自己情况选择合适的出行方式。如果是外地考生,建议选择距离考点路程适中的地点住宿。


四、建议您提前了解天气状况,做好防雨防晒防寒保暖等个人防护准备。


五、关于准考证信息以及打印等有关技术方面问题,请于2月24日下午17:00前,在工作时间内与黔东南州人事考试中心联系(联系电话:0855-8221416)。


六、请按照《贵州省2023年人事考试(公务员考试)新型冠状病毒感染疫情防控须知(第一版)(2月20日修改版)》落实疫情防控要求。考生进出考点、考场时需规范佩戴一次性医用口罩,进入考场就座后由考生自行决定是否佩戴口罩。


七、请随时关注贵州省疫情防控相关规定。


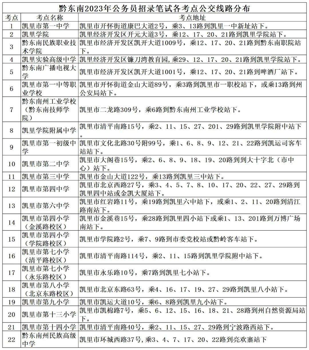
黔东南2023年公务员招录笔试各考点公交线路分布点击图片观看


中共黔东南州委组织部
2023年2月21日

来源:黔东南州人民政府网

您需要登录后才可以回帖 登录 | 注册会员

本版积分规则

黔东南微讯

    黔东南微讯

    板块简介:黔东南微讯让您及时了解黔东南各大事微情,新闻资讯,爱心公益及商家服务信息等。我们的公众号:qdnvxw

  • 今日主题: 0/全部主题: 11920
  •  发布规则

     热点图文

     最新主题

    客服电话

    4008558597

    工作时间 周一至周六 8:00-17:30

    客服QQ点击咨询
    关注我们
    凯里人论坛微信公众号(Kailiren168)

    Powered by Discuz! X3.4 技术支持:D盾

    发表新帖 客服
    微信
    nihao163k

    微信公众号

    微信二维码
    关注身边发生的最新资讯

    客户端

    客户端

    客户端二维码
    扫码立即安装至手机

    回到顶部