黔东南君柏网络文化传播有限公司-凯里人论坛— 黔东南最聚人气互动交流社区

搜索

[【微信新闻】] 学驾照,这些东西都改了,新规定10月1日起施行!

[复制链接]
发表于 2016-9-6 20:23 | 显示全部楼层 |阅读模式
自2016年10月1日起施行。2012年发布的《机动车驾驶培训教学与考试大纲》同时废止。

10月1号还有一个月,如果身边还有没有报驾照的亲友或朋友,赶紧给他(她)看看吧!

您能帮他(她)的只有这了。

学时是啥?考驾照都能自己在网上自主预约了,我怕啥!

是,都可以自主预约了,可有了学时限制您要学够才可以约哦,电脑可不会给你开后门,就像你一次考不过必须十天后才能约考一样。(就算您理论学时差1分钟,科三差10米不够里程都不行,而且之前因为车载系统不能正确上传时间的事情时有发生,就是说您学够了那么多学时,开够了那么多里程,统计平台上确显示不够,咋办,没办法继续学,够了为止)C1总学时62个,就是你要理论实操要学够62个学时,自己算多少天,学不够您是约不了的啊!考及格了还好,不及格可是还要加学时啊!就算您悟性再好也是枉然啊!

离学时开始还有1个月,趁没开始赶紧报名学车吧,现在没时间!不怕考过科一才往后算三年有效期呢。

下面内容比较多,您只需看学时要求表和红色标红的地方就行了。

机动车驾驶培训教学大纲

       为了加强机动车驾驶培训管理工作,规范驾驶培训教学行为,提高驾驶培训质量,制定本大纲。
       一、制定依据
       根据《中华人民共和国道路交通安全法》及实施条例、《中华人民共和国道路运输条例》、《机动车驾驶员培训管理规定》、《机动车驾驶证申领和使用规定》等有关规定制定本大纲,主要包括:机动车驾驶培训教学大纲和驾驶培训教学日志。
       二、学时安排
       1.机动车驾驶培训教学的学时安排见下表:

学时安排表

       2.本大纲的学时为各车型基本学时要求。
       3.增加考试内容和项目的,须相应增加学时。
      4.每个学员课堂学习时间每天不得超过4学时,实际操作学习时间每天不得超过4学时。
       三、教学要求
       1.本大纲分为“道路交通安全法律、法规和相关知识”、“基础和场地驾驶”、“道路驾驶”和“安全文明驾驶常识”四部分内容。每部分内容培训结束后,应对学员的学习进行考核。“基础和场地驾驶”、“道路驾驶”两部分考核不合格的,由考核员提出增加复训的内容和学时建议。鼓励机动车驾驶员培训机构(以下简称驾培机构)聘用二级及以上教练员担任考核员。
       2.“道路交通安全法律、法规和相关知识”和“安全文明驾驶常识”教学可采取多媒体教学、远程网络教学、交通安全体验等多种方式,倡导课堂教学与远程网络教学相结合。课堂教学不得低于6学时,其中,“道路交通安全法律、法规和相关知识”不得低于4学时,“安全文明驾驶常识”不得低于2学时。
       3.“基础和场地驾驶”中“操纵装置的规范操作”和“起步前车辆检查与调整”教学内容,应采用驾驶模拟设备教学;“道路驾驶”中“恶劣条件下的驾驶”、“山区道路驾驶”、“高速公路驾驶”等内容,可采用驾驶模拟设备教学。模拟教学学时为4学时。
       4.“安全文明驾驶常识”教学应与“道路驾驶”教学交叉融合;“基础和场地驾驶”与“道路驾驶”可交叉训练。
       四、其他
       1.驾培机构应根据本大纲制定教学计划,倡导根据学员特点进行差异化教学。
       2.轮式自行机械车(M)、无轨电车(N)、有轨电车(P)三种准驾车型的培训教学大纲,由各省根据需要和地方特点自行制定,并报交通运输部备案。
       3.各省应当根据实际对各准驾车型培训里程做出相关要求,但最低不得少于300公里。
       4.大型客货车驾驶员职业教育,参考本大纲,按有关规定另行制订人才培养方案。

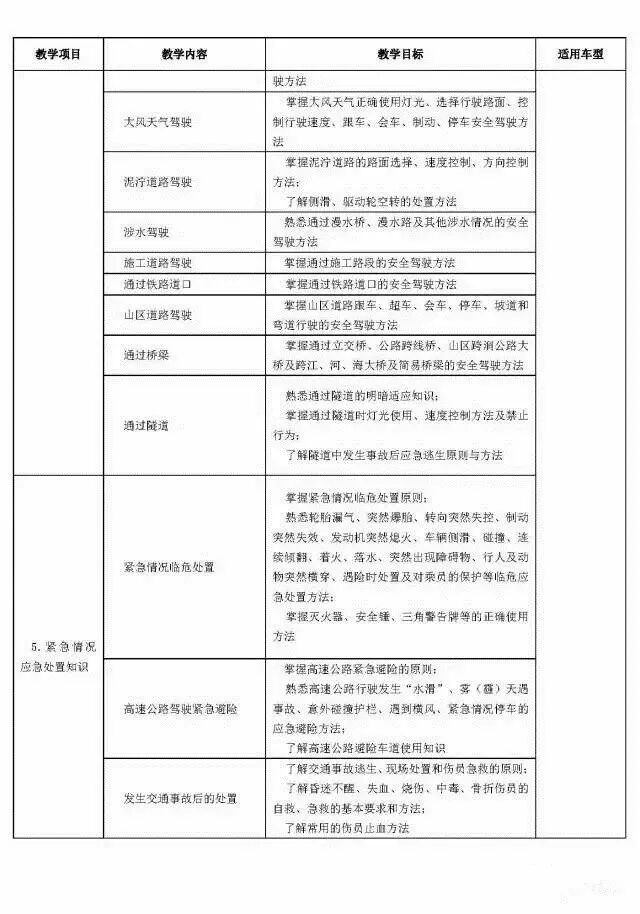
五、培训教学大纲








(来源:黔东南最生活)

您需要登录后才可以回帖 登录 | 注册会员

本版积分规则

黔东南微讯

    黔东南微讯

    板块简介:黔东南微讯让您及时了解黔东南各大事微情,新闻资讯,爱心公益及商家服务信息等。我们的公众号:qdnvxw

  • 今日主题: 0/全部主题: 11920
  •  发布规则

     热点图文

     最新主题

    客服电话

    4008558597

    工作时间 周一至周六 8:00-17:30

    客服QQ点击咨询
    关注我们
    凯里人论坛微信公众号(Kailiren168)

    Powered by Discuz! X3.4 技术支持:D盾

    发表新帖 客服
    微信
    nihao163k

    微信公众号

    微信二维码
    关注身边发生的最新资讯

    客户端

    客户端

    客户端二维码
    扫码立即安装至手机

    回到顶部